Brown Yar Ko Rice Protects Against Hyperglycemia-Induced Endothelial Injury via Antioxidant and SIRT1 Activation
Brown Yar Ko Rice Protects Against Hyperglycemia-Induced Endothelial Injury via Antioxidant and SIRT1 Activation
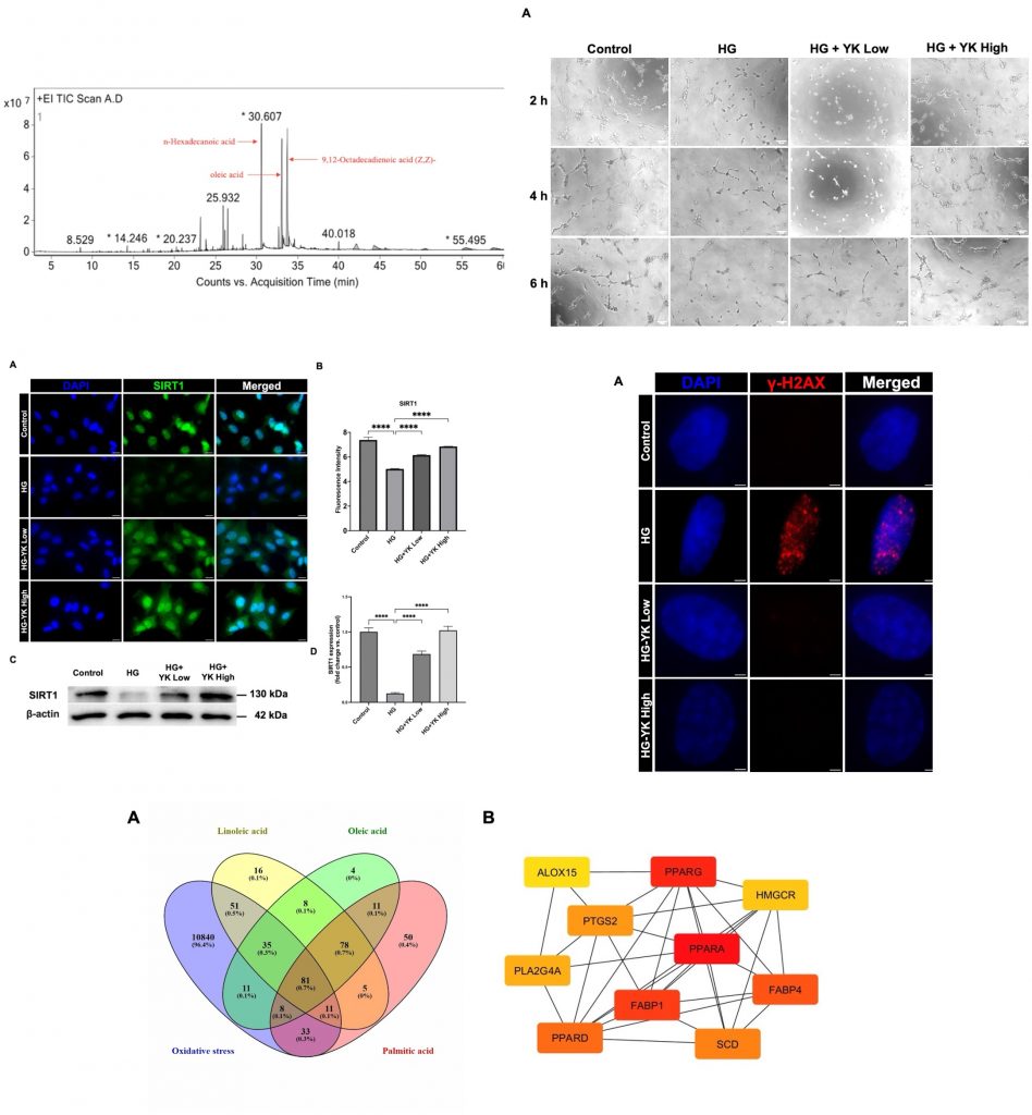
Diabetes can damage blood vessels over time. One major cause is high blood sugar, which increases harmful molecules called reactive oxygen species (ROS). These molecules lead to oxidative stress, weaken blood vessel cells, and can result in serious complications. A protective protein called SIRT1 helps reduce this damage, but its levels are often lower in people with diabetes. This study explored whether an extract from brown Yar Ko (YK) rice, a traditional rice from southern Thailand, could protect blood vessel cells from damage caused by high sugar levels. Researchers tested the extract in human endothelial cells grown in the lab under diabetic-like conditions. The results showed that YK rice extract contains beneficial natural compounds, including fatty acids and antioxidants. These compounds helped reduce oxidative stress by lowering ROS levels and decreasing damage to cellular DNA. The extract also improved the function of endothelial cells, helping them maintain their normal structure and ability to form blood vessels. Importantly, YK rice extract increased the levels of SIRT1, a key protein that supports antioxidant defenses and cell health. Further analysis suggested that this effect may involve additional pathways linked to energy metabolism and protection against oxidative damage. In summary, brown Yar Ko rice extract shows potential as a natural approach to protect blood vessels from diabetes-related damage. However, more studies are needed to confirm these effects in humans.
